Skip to content
Toggle Navigation
メニュー
ホーム
一般皮膚科
一般皮膚科
帯状疱疹ワクチン
美容皮膚科
美容皮膚科
当医院のおすすめコスメ
男性の方へ
医療用コラーゲン
初めての方へ
各種料金表
医師紹介
医院紹介
アクセス
採用情報
医院からのお知らせ
先発医薬品(長期収載品)の自己負担に関して
令和6年10月から後発医薬品(ジェネリック医薬品)があるお薬で、先発医薬品の処方を希望される場合は、特別の料金をお支払いいただきます。
この機会に、後発医薬品の積極的な利用をお願いします。
医療情報取得加算・医療DX推進体制整備加算について
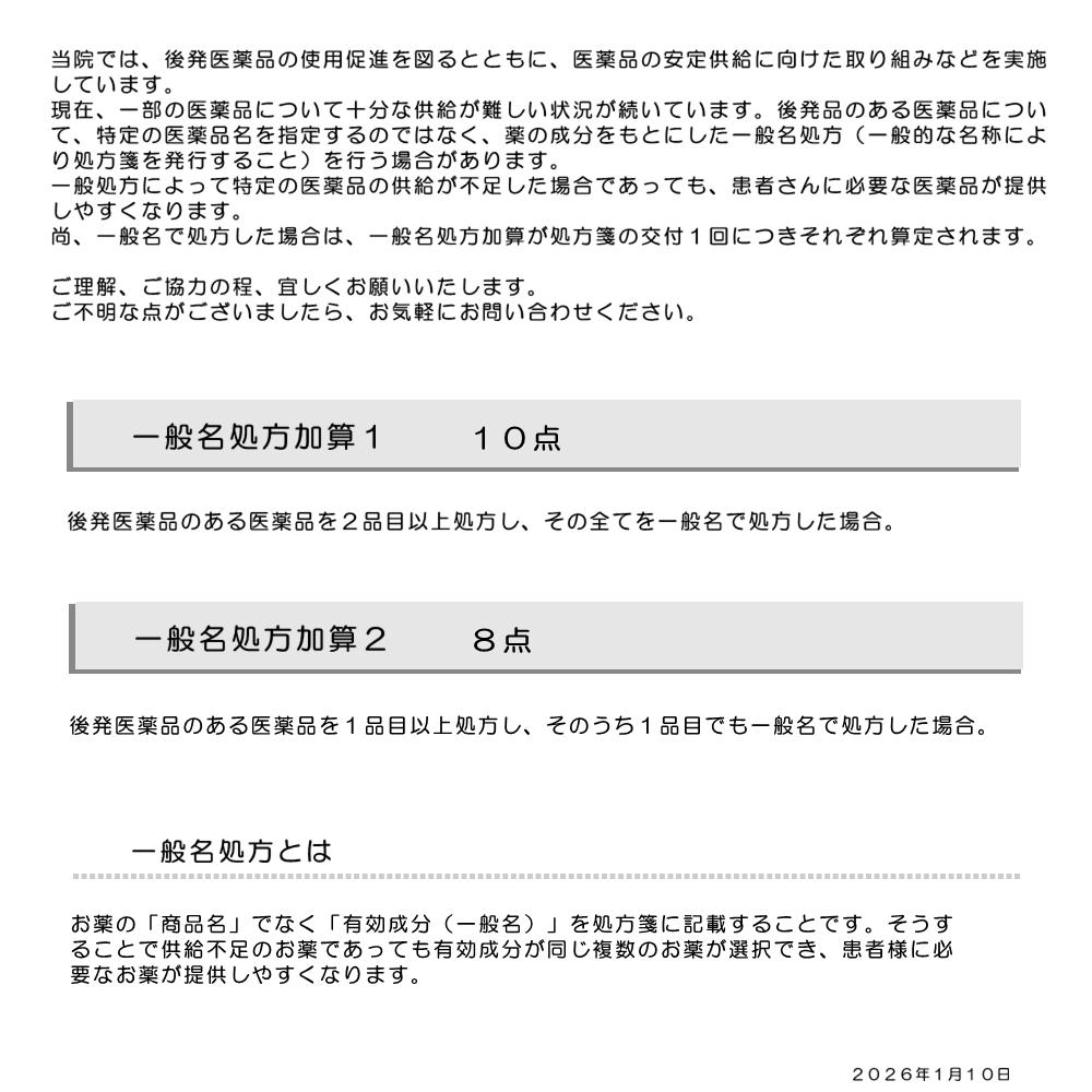
一般名処方加算について
上にスクロール